Instance Verification Kit (IVK)
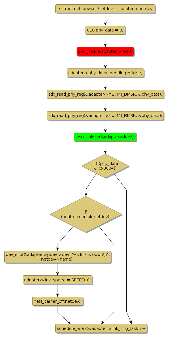
spin lock @ [3092+26+/linux-3.19-rc1/drivers/net/ethernet/atheros/atlx/atlx.c]
Instance Signature: lock
|
The Matching Pair Graph:
|
|
Function Name
|
Control Flow Graph (CFG)
|
Events Flow Graph (EFG)
|
Source Correspondence
|
|
atl1_check_for_link
|
|
|
[2973+19+/linux-3.19-rc1/drivers/net/ethernet/atheros/atlx/atlx.c]
|